
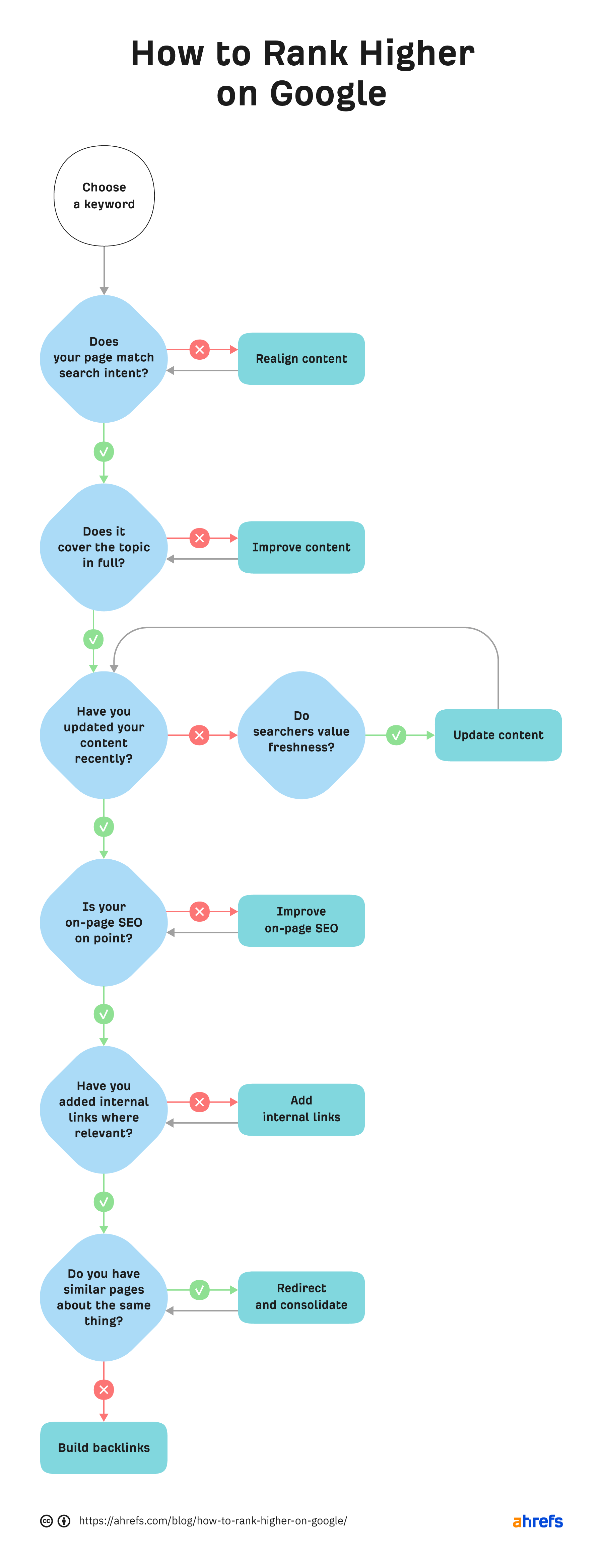
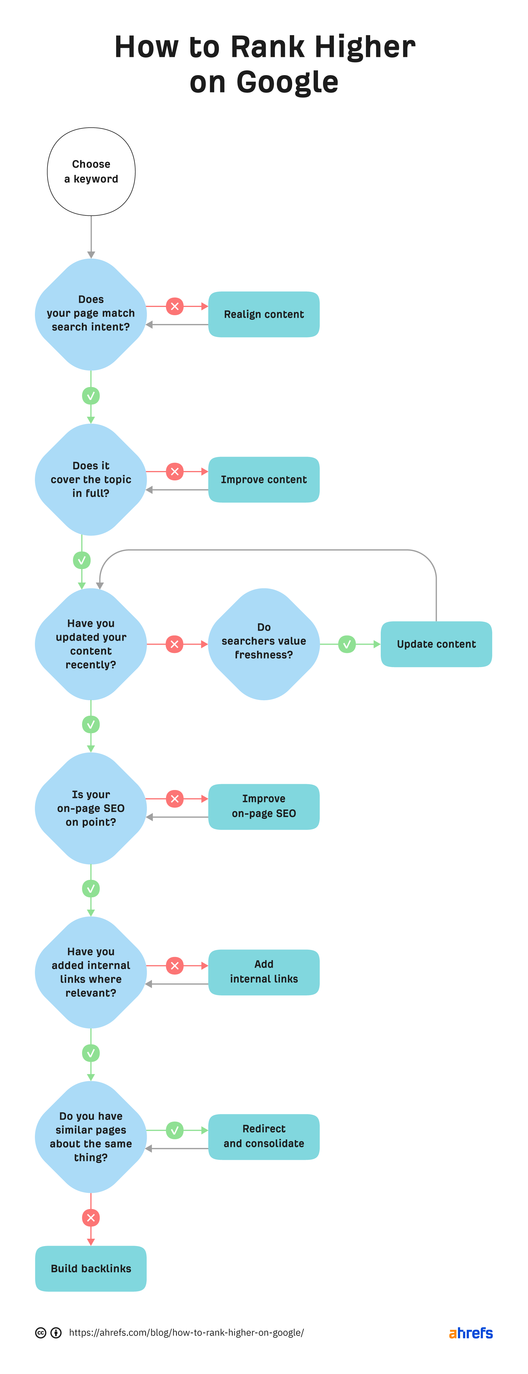
수백 가지 요소가 Google 순위를 향상시킬 수 있습니다. 그러나 일부는 다른 것보다 영향력을 행사하기가 더 어렵습니다. 그렇기 때문에 더 높은 순위를 얻으려면 체계적이어야 합니다. 자신이 통제할 수 있는 쉬운 일부터 시작하고 필요한 경우 더 어려운 일로 넘어가십시오. 프로세스는 다음과 같습니다.

1. 키워드를 선택하세요
어떤 키워드에 대해 더 높은 순위를 매기고 싶은지 이미 알고 있다면 이 단계를 건너뛰세요. 그렇지 않으면 타겟 키워드에 대해 더 높은 순위를 매길 수 있는 페이지를 찾아야 합니다. 이를 수행하는 쉬운 방법은 다음과 같습니다.
- Ahrefs의 사이트 탐색기에 도메인을 붙여넣으세요.
- 자연 키워드 보고서로
- 이동 2~10위 순위 필터링
이제 Google의 첫 번째 페이지에 순위를 매긴 모든 키워드가 표시되지만 1위에는 표시되지 않습니다. 당신이 해야 할 일은 하나를 선택하는 것뿐입니다.

팁은 다음과 같습니다. 해당 페이지의 주요 키워드 타겟을 찾으세요. 예를 들어, SEO 학습 가이드는 "SEO를 배우는 데 시간이 얼마나 걸리는지"에 대해 10위를 차지했습니다. 하지만 이는 페이지의 주요 타겟 키워드가 아니므로 순위를 높이기 위한 최선의 키워드는 아닐 가능성이 높습니다.

2. 검색 의도 일치
검색 의도는 검색어 이면의 '이유'입니다. 에어프라이어 상위 검색결과의 90%가 판매 페이지가 아닌 블로그 게시물인 이유도 바로 여기에 있습니다. Google은 검색자가 아직 구매할 준비가 되지 않았다는 것을 알고 있습니다. 그들은 제품을 비교하고 싶어합니다.

순위를 높일 수 있는 최고의 기회를 얻으려면 검색 의도에 맞게 페이지를 정렬해야 합니다. 우리는 "백링크 검사기" 순위를 매기려고 할 때 이것을 어렵게 배웠습니다. 우리가 처음 만든 페이지는 다음과 같습니다.

Ahrefs로 사이트의 백링크를 확인하는 방법을 설명하고 검색자에게 무료 평가판을 제공하는 것을 볼 수 있습니다. 이는 좋은 성과를 거두었고 수년간 6~10위를 차지했지만 상위 5위 안에는 들지 못했습니다. 2018년에 우리는 이것이 검색 의도 문제라는 것을 깨달았습니다. "백링크 검사기"의 상위 페이지는 모두 무료 도구였습니다.

이 문제를 해결하기 위해 페이지에 무료 도구를 추가했습니다. 거의 하룻밤 사이에 페이지가 1위로 올랐고 그 이후로 계속해서 유지되었습니다.

페이지가 의도와 얼마나 잘 일치하는지 확인하려면 세 가지 C에 대한 최상위 페이지를 확인하세요.
- 콘텐츠 유형 – 주로 블로그 게시물, 제품, 카테고리, 랜딩 페이지 등입니까?
- 콘텐츠 형식 – 주로 튜토리얼, 목록, 사용 방법 가이드, 레시피, 무료 도구 등입니까?
- 콘텐츠 측면 – 저렴한 가격이나 사용 편의성 등 지배적인 판매 포인트가 있습니까?
예를 들어, '팬케이크 레시피'에 대한 모든 최상위 페이지는 레시피가 포함된 블로그 게시물입니다. 그리고 지배적인 판매 포인트는 만들기가 얼마나 쉬운가입니다.

3. 주제를 완전히 다루십시오.
콘텐츠가 검색 의도와 일치하더라도 검색자가 원하는 모든 것을 제공하지 못할 수도 있습니다. 그들이 찾고 있고 당신이 다루기를 기대하는 하위 주제가 있을 수 있습니다. 예를 들어, '보도 자료 작성 방법'에 대한 상위 순위 결과는 대부분 블로그 게시물 방법입니다. 이를 통해 검색 의도를 명확하게 파악할 수 있습니다.

그런데 이런 게시물을 보면 대부분 템플릿이나 템플릿에 대한 링크가 포함되어 있습니다.

Google은 검색자가 템플릿이 없는 게시물보다 템플릿이 있는 게시물을 더 중요하게 생각한다는 것을 알고 있으므로 이 키워드에 대해 더 높은 순위를 얻으려면 템플릿을 포함해야 할 것입니다. 콘텐츠에 포함할 하위 주제를 찾는 몇 가지 방법은 다음과 같습니다.
- 공통점이 있는지 상위 페이지를 살펴보세요. 하위 제목에 특히 주의하세요.
- 귀하가 원하지 않는 키워드의 상위 순위 페이지 순위를 찾으십시오. 이는 종종 하위 주제에 매핑됩니다.
Ahrefs의 사이트 탐색기에서 후자를 수행하는 방법은 다음과 같습니다.
- 사이트 탐색기에 페이지 붙여넣기
- 콘텐츠 격차 보고서로 이동
- 몇 개의 최상위 URL을 붙여넣으세요.
예를 들어, 시장 진출 전략 수립에 관한 게시물을 연결하면 다음과 같은 결과를 얻을 수 있습니다.

4. 페이지 업데이트
신선도는 검색어에 따라 달라지는 Google 순위 요소입니다. 검색자가 업데이트된 콘텐츠를 중요하게 생각한다면 Google은 새로운 페이지의 순위를 더 높게 매깁니다. 예를 들어, 사람들은 'Google 인기 검색어'를 검색할 때 최신성을 중요하게 생각합니다. 그들은 10년 전이 아니라 지금 가장 인기 있는 Google 검색을 원합니다. 그렇기 때문에 콘텐츠가 오래되면 페이지의 순위와 트래픽이 떨어지고 페이지를 업데이트하면 다시 상승합니다.

Google이 최신성을 중요하게 생각하는지 확실하지 않은 경우 최상위 페이지의 날짜를 확인하세요. 예를 들어, "최고의 헤드폰"에 대한 모든 상위 결과는 최근에 업데이트되었습니다. 그러나 "런던 최고의 공원"에 대한 상위 순위 결과는 몇 달 또는 몇 년 동안 업데이트되지 않았습니다. 매일 새로운 공원이 건설되는 것이 아니기 때문에 이것은 중요하지 않습니다.


키워드의 신선도가 중요한 경우 페이지를 새로 고치면 순위가 더 높아질 수 있습니다.
5. 페이지 내 SEO 개선
페이지의 목적과 관련성을 Google과 검색자에게 명확하게 알리는 것이 페이지 SEO의 임무입니다. 의도를 일치시키고 주제를 전체적으로 다루기 위해 쏟은 노력을 강조하는 것은 금상첨화입니다. 페이지 내 SEO를 개선하는 몇 가지 간단한 방법은 다음과 같습니다.
- 콘텐츠를 계층적으로 구조화하려면 H1~H6 태그를 사용하세요. Google에서는 이를 권장합니다. 제목을 H1, 하위 제목을 H2, 하위 하위 제목을 H3 등으로 묶습니다.
- 짧고 설명이 포함된 URL을 사용하세요. Google에서는 간단한 URL이 콘텐츠 정보를 전달한다고 말합니다.
- 설득력 있는 제목 태그와 메타 설명을 작성하세요. 이렇게 하면 더 많은 클릭을 유도하고 콘텐츠에 대한 긍정적인 신호를 Google에 보내는 데 도움이 될 수 있습니다.
- 이미지 최적화 - Google은 간단하지만 설명이 포함된 파일 이름과 대체 텍스트를 사용한다고 말합니다. 페이지 속도를 향상시키기 위해 이미지를 압축하는 것도 가치가 있으며 이는 순위 요소입니다.
- 사본을 다듬으세요. Google에서는 사용자가 잘 작성되고 따라하기 쉬운 콘텐츠를 좋아한다고 말합니다. 짧은 단락, 좋은 문법, 입증된 카피라이팅 기술을 사용하여 독자의 참여를 유지하세요.
6. 내부 링크 추가
내부 링크는 웹사이트의 한 페이지에서 다른 페이지로 연결되는 링크입니다. 이는 PageRank가 사이트 주변에서 흐르는 방식이기 때문에 중요합니다. 즉, 내부 링크는 페이지의 권위를 높이고 Google에 페이지가 중요하다는 사실을 알려줍니다. 관련 내부 링크 기회를 찾는 쉬운 방법은 다음과 같습니다.
- 무료 Ahrefs 웹마스터 도구 계정에 가입하세요
- 사이트 감사를 통해 웹사이트를 크롤링하세요
- 내부 링크 기회 도구로 이동
- 더 높은 순위를 원하는 페이지에 대상 URL을 설정하세요
이 도구는 귀하의 타겟 페이지가 상위 100위 안에 드는 모든 키워드를 선택하여 귀하의 사이트에서 해당 키워드가 언급된 내용을 찾습니다. 그런 다음 이를 상황에 맞는 내부 링크 기회로 제안합니다. 예를 들어 콘텐츠 마케팅 전략 수립 가이드를 대상 페이지로 설정했다고 가정해 보겠습니다. 이 경우 잠재적인 내부 링크 기회는 13개입니다.

그 중 하나는 다음과 같습니다.

여기서는 콘텐츠 마케팅 도구 목록에서 "콘텐츠 마케팅 전략"이라는 문구를 내부적으로 연결하는 것을 제안합니다. 이 문구를 내부적으로 연결하면 게시물의 순위가 높아지는 데 도움이 될 수 있습니다. 이 보고서에 결과가 표시되지 않으면 다음 중 하나가 원인입니다.
- 귀하의 타겟 페이지가 어떤 키워드에서도 상위 100위 안에 들지 않습니다.
- 귀하의 사이트에서 순위가 매겨진 키워드를 언급하지 않았습니다.
어느 쪽이든 site:domain.com "[키워드]"를 검색하여 Google에서 기회를 찾을 수 있습니다. 예를 들어, 우리 블로그에는 "콘텐츠 마케팅 전략"에 대한 언급이 많이 있습니다.

7. 유사한 페이지 병합
동일한 내용에 대해 유사한 페이지를 많이 갖는 것은 발에 총을 쏘는 것입니다. 백링크는 페이지 간에 분산되어 순위를 결정하는 요소이기 때문입니다. 따라서 순위를 매길 만큼 강력한 페이지 대신 약한 페이지가 많이 생길 수 있습니다.

이 문제를 해결하려면 주제에 대한 약한 페이지를 가장 강력한 페이지로 리디렉션하세요. 이는 백링크를 통합하고 순위를 매길 수 있는 페이지를 생성합니다.

사이트에서 더 높은 순위를 원하는 키워드에 대한 페이지를 찾으려면 Google에서 site:domain.com [키워드]를 검색하세요. 예를 들어, 우리 사이트에는 메타 키워드에 관한 두 개의 매우 유사한 페이지가 있습니다. 메타 키워드를 설명하는 블로그 게시물과 동일한 기능을 수행하는 용어집 페이지가 있습니다.

백링크를 통합하기 위해 이들 중 하나를 다른 것으로 리디렉션하면 이 키워드에 대해 더 높은 순위를 매기는 데 도움이 될 수 있습니다. 두 개의 약한 페이지에서 하나의 더 강한 페이지를 만듭니다.
8. 더 많은 백링크 구축
백링크는 Google의 가장 중요한 순위 요소 중 하나입니다. Google의 검색 품질 수석 전략가인 Andrey Lipattsev는 2016년에 이를 확인했습니다. 불행하게도 고품질 백링크를 구축하는 것은 SEO에서 가장 어려운 부분 중 하나입니다. 완전히 통제할 수 있는 부분이 아니기 때문이다. 백링크를 얻을 만한 가치가 있는 것을 만든 다음 사람들이 귀하에게 연결되도록 설득해야 합니다. 이것이 우리 프로세스의 마지막 단계인 이유입니다. 링크 구축을 처음 시작하는 경우 좋은 출발점은 다음과 같습니다.
- 경쟁 페이지를 사이트 탐색기에 붙여넣기
- 백링크 보고서로 이동
- 복제할 수 있는 백링크를 찾으세요.
예를 들어, SEO에 대한 초보자 가이드에 대한 링크를 구축하고 싶다고 가정해 보겠습니다. Ahrefs의 SEO 툴바가 설치된 경쟁 페이지를 Google에서 검색하면 14,000개가 넘는 참조 도메인의 링크가 있는 페이지를 찾을 수 있습니다.

Ahrefs의 Site Explorer에 따르면 최근 백링크를 받은 페이지 중 하나는 다음과 같습니다.

참조 페이지를 보면 링크가 최고의 SEO 가이드 3개를 나열하는 섹션에서 나온 것 같습니다.

저자에게 연락하여 초보자를 위한 SEO 가이드를 소개하면 그들이 자신의 페이지에 이를 추가할 가능성이 있습니다.
9. 트랙 순위
순위 추적은 Google에서 순위를 높이려는 노력이 효과가 있는지 알 수 있는 유일한 방법입니다. Google에서 검색하면 무료로 할 수 있지만 일반적으로 신뢰할 수는 없습니다. 이는 위치 및 검색 기록과 같은 요소가 페이지 순위가 표시되는 위치에 영향을 미칠 수 있기 때문입니다. Ahrefs의 Rank Tracker와 같은 순위 추적 도구를 사용하는 것이 훨씬 더 정확합니다. 이 도구에서는 10,000개의 키워드를 추적할 수 있지만 일반적으로 각 페이지의 주요 키워드만 추적하면 됩니다. 순위 추적기에서 키워드 옆에 있는 그래프 캐럿을 누르면 시간 경과에 따른 순위 진행 상황을 확인할 수 있습니다.

10. 과정을 반복하세요
하나의 키워드로 Google에서 높은 순위를 차지하는 것도 좋지만, 많은 키워드에서 높은 순위를 차지하는 것은 더욱 좋습니다. 따라서 하나의 키워드에 대해 이 프로세스를 따른 후에는 더 많은 키워드에 대해 반복하십시오. 수백 개의 키워드에 대해 더 높은 순위를 차지하고, 알기도 전에 엄청난 양의 유기적 트래픽을 얻을 수 있습니다.
마치며
Google에서 더 높은 순위를 얻기 위해 많은 일을 할 수 있지만, 자신이 통제할 수 있는 쉬운 것부터 시작하는 것이 좋습니다. 그래도 문제가 해결되지 않으면 링크 구축과 같은 더 어려운 일에 투자하십시오.
함께 보면 좋은 글
Google 순위를 확인하는 방법 : 빠르고 정확한 3가지 방법(2023)
당신의 순위를 확인하기 위해 키워드를 검색해 보셨나요? 절대 그렇게 하지 마세요. Google은 위치, 언어, 기기 등을 기준으로 검색결과를 맞춤설정하므로 정확하지 않습니다. 시크릿 탭이나 비공
sonsound1000.com